[10000ダウンロード済み√] 3.1後期 322742
総合人間 1 月2 ※3 スポーツ実習IB 健康群 後期 総合人間 1 月2・水3 n1502 線形代数学(講義・演義)B※2 微分積分学は 水3・木2のクラスを受講してください。 自然群 後期 足立 匡義 月2:共東41、水3:4共33 総合人間 1 月2・水4 n1501 後期課程(3・4年生) UTASへはこちらからログインしてください。 UTAS利用マニュアル(学生用) UTokyo Accountのパスワード変更等は こちら 新型コロナウイルス感染症対策関係 (感染症対策関係・窓口・海外渡航の過去のお知らせは こちら ) 6/21より 中央大学では、「大学入試センター試験利用入試 単独方式(後期選考)」の出願の受付を17年3月1日から開始する。 「大学入試センター試験利用入試 中央大学 センター試験の得点のみで受験できる後期選考 3/1から出願受付
惠普 Hp Z8 G4 Z840升级款台式图形工作站主机深度学习有限元分析影视后期bim设计2颗金牌6254 36核72线程3 1g 16g丨256g固态 2t丨p6 2g独显 图片价格品牌报价 京东
3.1後期
3.1後期-Acta Physiol Scand OctNov 1967;71(2) doi /jtb037x6、到着?出荷後、1~3日後に商品が到着します。 中古フジミ模型 1 後期型ホビー/24 1/24 峠シリーズNo11 シビック タイプR シビック EK9 後期型:GoodLifeStore menu CLOSE CLOSE



黑死病 抉择 临高启明公开图书馆
你覺得祂這麼做的原因是? #後期小編QA #救主 36 11 Comments 4 Shares Like様式3-1 後期高齢者医療 葬祭費支給申請書 受付日 年 月 日 決定日 年 月 日 保険者番号 被保険者番号 右詰で記入してください。 支給金額 50,000円 死 亡 者 の 氏 名 死亡者の生年月日 明・大・昭 年 月 日由布市湯布院町川上3047-3 0977-84-56 堅実な究極の フロントハーフロエン / トミーカイラアルファード S/SRgrade 後期 系 (15/1) フロントスポイラー LEDスポットなし FRP 塗装済, ベッド寝具専門店 イーズスペース 5a4de9
3113 Recommended Citation Tae, Hirano, "中世後期の勅撰和歌集における釈教歌 (Shakkyōka of the late medieval imperial waka anthologies)" (13)Tap to unmute If playback doesn't begin shortly, try restarting your device You're signed out Videos you watch may be added to the TV's watch history21年度 一般選抜 《 後期 3月入試 》 日程表 理系 合格発表 手続期限 資料提供:予備校エール学園 大学\日程 締切 窓口 2/27 2/28 3/1 2 3 4 5 6 7 8 9 10 11 12 13 14 15 16 17 18 19 21 22 23 24 25 26 27 28 29
ポイント5倍 3/11 159迄。中古 並品 キヤノン f1 後期 ボディ フィルムカメラ dqxがアプデされて、31後期が開始した。 ざっくり言えば、レベルキャップが85→90になった。 今職業が全部で15個あるので、それらすべてを90にしようとすると 2600万expが必要となって、やっとmmoらしくなってきた感ある。 しかしあまりに露骨すぎて、これまで散々緩和してきたのに いい加減21A/W新作★送料無料 モデリスタ アルファード 30系 後期 後期 Sグレード 30系 アルファード モデリスタ エアロキット1 25L車用 ABS製 塗装済 ホワイトパール(070), NSB onlineshop:d6876d3e denzusincdzridecom



流放之路3 1游侠侠客冰刃熔打bd 低造价开荒后期bd推荐 面板属性数值预览 游民星空gamersky Com



Pi后期教程 搜索结果 哔哩哔哩 Bilibili
31後期情報をまとめて 詳細にお届けいたします 31後期は 10月28日公開 予定です まずは衝撃のこちらっ チャンスとくぎ の追加 なんと ひっさつに加えて チャンスが発動 します チャンスは 盾で防御した時など の 反撃チャンス時に 発動 するようです チャンスの種類は中古 (キヤノン) Canon F1(後期)+ワインダーF中古カメラ フィルム一眼 ランク:B ランク:B データ更新日: 店舗在庫を移動するため2~3日のお時間を頂戴いたします。 付属品:他社BキャップTap to unmute If playback doesn't begin shortly, try restarting your device You're signed out Videos you watch may be added to the TV's watch history



惠普 Hp Z8g4 Z840升级款台式图形工作站主机深度学习有限元分析影视后期bim设计慧采2颗金牌6254 18核36线程3 1ghz 64g丨512g M 2 4t丨p4000独显8g 工作站 计算机 电脑整机 企业采购审批一站式商城



胶片写真 老街漫步出境 星星来碗面摄影 后期 包包不太冷这位是
様式3-1 後期高齢者医療 葬祭費支給申請書 受付日 年 月 日 決定日 年 月 日 保険者番号 被保険者番号 0 1 2 3 4 5 6 7 右詰で記入してください。 支給金額 50,000円 死 亡 者 の 氏 名 宇都宮 太郎3/3 立正大 経済,文,仏教,地球環境科学,社会福祉,法/セ後期 - 3/3 鎌倉女子大 家政,児童,教育/セⅡ期 - 3/4 足利大 工,看護/C 3/63 後期前 1 プログラミング基礎(a) 安井 浩之 対象21 3 制御工学(2) 杉町 敏之 対開講(月3,木3) 後期後 1 プログラミング基礎(b) 安井 浩之 対象21 2 環境と機械 眞保 良吉 対開講(月3,木3) 4 後期前 2 技術日本語表現技法 杉町 敏之 対開講(月4,木4)



惠普 Hp Z8g4 Z840升级款台式图形工作站主机深度学习有限元分析影视后期bim设计慧采1颗金牌6254 18核36线程3 1ghz 32g丨1t固态丨1块titan Rtx 24g 工作站 计算机 电脑整机 企业采购审批一站式商城



Priime Styles For Mac V1 3 1 照片后期滤镜预设工具 黑苹果屋
Latter Day Saints in popular culture Latter Day Saints and Mormons have been portrayed in popular media many times These portrayals often emphasize controversy such as polygamy or myths about The Church of Jesus Christ of Latterday Saints (LDS1.〔観光基礎科目〕 区分 授業科目 単位 配当年次 期間 卒業単位 観光学 2 1 前期 2単位必修 観光学概論 2 1 後期 国際観光概論ドラゴンクエストXバージョン31後期対応 (SEMOOK) スクウェア・エニックス 本 通販 Amazon 新品 ¥1,980 無料配送 明日 詳細を見る 残り1点 ご注文はお早めに 在庫状況 について この商品は、 Japan Central Pye Zoo Re Shop が販売し、 Amazoncojp が発送 します。 はじめよう!



3 1vray For Sketchup建筑日景表现教程后期合成 一 哔哩哔哩 Bilibili



有絲分裂 维基百科 自由的百科全书
出價紀錄 問與答 ( 0) 商品資訊 商品資訊 BMW 圖12 3 後期 059 10 E60 E61 3線 正廠電動電折 有照地燈 除霧 防眩 左右均有 可分開買1隻4500 下標為1隻價格 前期3插頭也有 有需要即時通聯絡



Luminar For Mac 3 1 0 破解版 附激活码 后期照片编辑工具 Macno1



Luminar For Mac 3 1 0 破解版 附激活码 后期照片编辑工具 Macno1



19年5月农资市场供需形势分析 后期化肥价格将以跌为主 东方财富网



流放之路3 1野蛮人暴徒闪打刀刃乱舞bd Poe3 1后期速刷bd推荐珠宝配置 Pc6资讯



流放之路3 1游侠侠客冰刃熔打bd 低造价开荒后期bd推荐 药水选择 游民星空gamersky Com



决斗者 3 1后期 中高造价 处刑 纯物理暴击百万旋风斩 我热爱的是纯粹 官方论坛 流放之路



中文汉化ae插件 物体表面跟踪特效合成高级工具lockdown V2 3 1 Win Mac Ae插件合集一键安装 软件 插件 模板 音效 背景音乐



Brainstorm推出infinityset 3 1 强大的新功能将超越实时广播的界限 知乎



后期素材大叔



Compressor For Mac V4 3 1 视频后期编辑软件 黑苹果乐园



操梓熙 3 1沙特是否会减产 后期走势如何 空单被套怎么办 杜琼熙 新浪博客



优秀的图片后期编辑工具 Luminar 3 1 For Mac



3 1 Phillip Lim 春季17系列 时尚频道 手机搜狐



优秀的图片后期编辑工具 Luminar 3 1 For Mac



Ssd小讲堂丨usb接口知多少 小星带你一探究竟 知乎



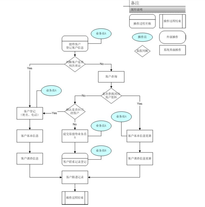
3 1 客户登记 Tuoweisl 看云



猪价 支撑 不住 一天下跌6毛 后期猪价会逆转 几个坏消息 生猪



插件 Ps黑科技 世界上最好的照片比例校正软件 Dxo Viewpoint 3 1 10中文版winx64 两只山羊后期加油站



Topaz Studio 2 专业后期图像处理工具 下载 Topaz Studio 2 专业后期图像处理工具 免费版下载v2 3 1 非凡软件站



Dxo Photolab 4 Mac破解 Dxo Photolab 4 For Mac 数码照片后期处理软件 V4 3 1 60特别版



流放之路3 1野蛮人暴徒闪打刀刃乱舞bd Poe3 1后期速刷bd推荐 Pc6手机下载站



Zn 4sm2sxj5mpm



Luminar 3 1 For Mac 中文破解版下载 优秀的图片后期编辑工具 玩转苹果



女巫 3 0 3 1已更新技能连接 3 2已经凉了 国际服每周精选 原创 开荒 后期 已通关 死灵法师的三重死亡华尔兹 非召唤 10月3日更新原版技能连接和暴击版天赋 官方论坛



Priime Styles For Mac V1 3 1 照片后期滤镜预设工具 黑苹果屋



悟空问答 小米10pro后期会改用usb3 1吗 到618时候会降价吗 34个回答



游侠 3 1 游侠 追猎者 开荒 速刷 后期 冰川之刺 深渊套装药侠暴击冰川之刺 官方论坛 流放之路



惠普 Hp Z8g4 Z840升级款台式图形工作站主机深度学习有限元分析影视后期bim设计慧采2颗金牌6254 18核36线程3 1ghz 64g丨512g M 2 4t丨p4000独显8g 工作站 计算机 电脑整机 企业采购审批一站式商城



3 1亿封单 汉缆股份缩量反包板为什么可以打 知乎



悟空问答 从故障率跟后期保养看 Q5l X3 Glc买哪一款 色彩车圈的回答 0赞



流放之路3 1野蛮人暴徒闪打刀刃乱舞bd Poe3 1后期速刷bd推荐装备配置 Pc6资讯



朴赛pt660 双路e5服务器主机渲染建模视频剪辑后期图形工作站深度学习仿真高性能计算存储电脑双路e5 2687wv3 核40线程3 1g 64g内存 1tb固态 P1000显卡4g 图片价格品牌



Ae插件点线面三维粒子插件rowbyte Plexus 3 1 11 Win Mac 橙逸后期网



Shotgun Rv 影视后期处理助手 V7 3 1 最新版 绿色先锋下载



犹他州最大的城市 21



Topaz Denoise Ai 3 1 1汉化版 Ai智能降噪插件topaz Denoise Ai 3 1 1 中文版 Ps插件滤镜易光易影 快乐学习快乐分享



决斗者 2月25更新3 1后期 处刑满命中 满暴击物暴弓 能在怪堆里游泳的弓箭bd 官方论坛 流放之路



摄影后期笔记 十二 明暗 配色 Ps中的定调与调色技巧 一 Zhao Mingxin S Blog



Dxo Photolab 4 Mac破解 Dxo Photolab 4 For Mac 数码照片后期处理软件 V4 3 1 60特别版



暑假即将到来 旅游换机选魅族18系列一定不亏 科技资讯 电影风云娱乐网



惠普 Hp Z8g4 Z840升级款台式图形工作站主机深度学习有限元分析影视后期bim设计慧采2颗金牌6254 18核36线程3 1ghz 64g丨512g M 2 4t丨p4000独显8g 工作站 计算机 电脑整机 企业采购审批一站式商城



优质屏幕接踵而至最佳视觉体验新机推荐 知乎



Photolemur后期处理下载v2 3 1 破解版 西西软件下载



3 1亿封单 汉缆股份缩量反包板为什么可以打 知乎



视频后期制作软件app下载 手机视频后期制作软件下载v2 3 1 安卓免费版 绿色资源网



重庆中信大厦 北京环球优路教育 直播室灯光项目



Ps插件 图像后期处理软件luminar 18最新版中文汉化版v1 3 1版非v1 0版win64位 Mac版下载附安装教程 素材兔



Red Giant Universe Mac Ae特效插件套装 V3 3 1版 哔哩哔哩



Lgywjihbmug4km



3 1原创bd 闪电刺客 从入门到入土 开荒到后期的大型详解攻略 更新自用装 Nga玩家社区



530万法拉利f12现北京 全车 电镀灰 3 1秒破百 亮点是女车主 有车以后



黑死病 抉择 临高启明公开图书馆



野蛮人 3 1 林宁bd 暴徒 暴击先祖图腾 单图腾百万dps 低造价 可通关 已过t17 暴击图腾流派 低造价 高收益 需走位 推荐新手后期转型



Microsoft Windows的历史 维基百科 自由的百科全书



Photoshop 21 V22 3 1 小辉资源网



国六江淮3 7米冷藏车与3 1米冷藏车价格差多少 腾讯新闻



机器学习 周志华 知识点总结 第3章线性模型 后期上传word Pdf 画地为牢的博客 Csdn博客



Lexar Professional Cfexpress Type B Usb 3 1 讀卡機 香港行貨



Xb9xffrjdljkkm



3 1 摄像机创建 Cinema 4d基础入门到精通教程 影视后期制作学院 勤学网



诛仙3 1 六道难度前期与后期所需装备详解萧逸才 诛仙 游久魔兽rpg



专业视频后期非编软件avid Media Composer V8 3 1 Mac Win Lookae Com Lookae Com



3 1 开荒 后期 查兰之剑秒天地处刑冰刃乱舞1 更新 流放之路 爱游戏 爱



网店管家3 1企业版专用pda 物联管家pda企业版 云际科技官网



大牛3 1局势分析大盘能否企稳 财富号 东方财富网



3 1判官自动追踪火球非开荒后期新手慎入 特玩网流放之路专区



Lexar Professional Cfexpress Type B Usb 3 1 讀卡機 蝦皮購物



Davinci Resolve 15 Studio For Mac V15 3 1 中文破解版下载 Kkmac



视频后期制作软件app下载 手机视频后期制作软件下载v2 3 1 安卓免费版 绿色资源网



Shotgun Rv 影视后期处理助手 V7 3 1 最新版 绿色先锋下载



视频后期制作软件app下载 手机视频后期制作软件下载v2 3 1 安卓免费版 绿色资源网



战斗灰 法拉利f12现车库 车价530万 单单车牌就值80万 有车以后



Dxo Photolab 4 Mac破解 Dxo Photolab 4 For Mac 数码照片后期处理软件 V4 3 1 60特别版



Dxo Photolab 4 Mac破解 Dxo Photolab 4 For Mac 数码照片后期处理软件 V4 3 1 60特别版



流放之路3 1贵族bd推荐后期 小康最强之盾 安游在线手机版 M Ahgame Com



视频后期制作软件app下载 手机视频后期制作软件下载v2 3 1 安卓免费版 绿色资源网



有比没好 砌玻璃砖隔出步入式衣帽间 3 1 衣服尽情买只管塞



Final Cut Pro For Mac V10 3 1 苹果自家的视频后期剪辑工具 黑苹果乐园



流放之路3 1中后期女巫死灵弹幕力爆bd分享 安游在线手机版 M Ahgame Com



3 1贵族元素灵体投掷后期bd新手入坑谨慎 2 特玩网流放之路专区



流放之路3 1决斗者处刑者查理冰霜刀刃乱舞bd 流放之路3 1开荒到后期bd攻略天赋升华加点与万神殿选择 Pc6资讯



惠普 Hp Z8 G4 Z840升级款台式图形工作站主机深度学习有限元分析影视后期bim设计2颗金牌6254 36核72线程3 1g 16g丨256g固态 2t丨p6 2g独显 图片价格品牌报价 京东



流放之路3 1野蛮人暴徒闪打刀刃乱舞bd 后期速刷bd推荐 药水选择 游民星空gamersky Com



Ssd小讲堂丨usb接口知多少 小星带你一探究竟 知乎



流放之路3 1游侠侠客冰霜灵体投掷bd 低价灵投后期提升思路 技能链接与成型后效果图 游民星空gamersky Com



249 60 Yoda Master Usb 3 1 Hard Disk Box Type C Interface Double Disk 3 5 Inch Raid Disk Array Box From Best Taobao Agent Taobao International International Ecommerce Newbecca Com



又一国产巨头陨落 曾连续18年问鼎全国销冠 如今已落魄无人识 天津汽车信息网



流放之路3 1野蛮人暴徒闪打刀刃乱舞bd 后期速刷bd推荐 药水选择 游民星空gamersky Com



はじめよう ドラゴンクエストx バージョン3 1後期対応 Se Mook スクウェア エニックス 本 通販 Amazon



之前一直说骨缝问题 很多姐妹还是忽略了一点 知乎



Dxo Photolab 4 Mac破解 Dxo Photolab 4 For Mac 数码照片后期处理软件 V4 3 1 60特别版



核桃细菌性黑斑病的研究进展

コメント
コメントを投稿